|
Line busy indicator
by Andrew R. Morris
morr3763@bellsouth.net
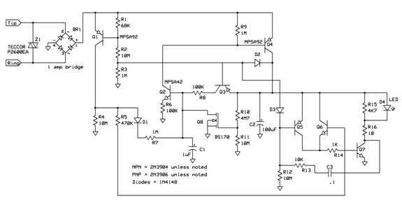
This circuit flashes an LED if the
phone line is in use or is ringing. It is powered by the phone line, and it uses so
little current that several of them could be used on the same line without interference.
When first connected, let the circuit
charge on an idle line for a couple minutes before expecting it to work. A
high-brightness LED is recommended. |
 |
|
Consulting Services include: |
- Applications Engineering
- Design & Development
- Electronic Circuit Design
- Custom Test Fixtures
(Minimum Fee $400.00)
|
806-368-7747 or
http://www.djandassoc.com/ |
|
|